Sistem inspeksi kualitas
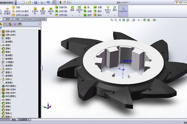
Insinyur dan teknisi menggunakan AutoCAD\SolidWorks dan perangkat lunak grafis lainnya untuk merancang produk dan merancang rencana proses, untuk menguji validasi rencana proses melalui teknologi simulasi pemadatan. Analisis spektral dan pengujian non-destruktif digunakan untuk memastikan kualitas produk.
Sistem inspeksi kualitas
Teknologi Manufaktur
Perusahaan ini memiliki tim ahli teknis yang sangat baik, kami memiliki 8 teknisi teknis, termasuk 2 teknisi senior, 3 teknisi, 3 asisten teknisi; perusahaan ini memiliki sejumlah talenta yang memiliki kemampuan dan integritas politik, termasuk 6 mahasiswa pascasarjana, 15 mahasiswa sarjana, dan 10 mahasiswa junior.
Perusahaan ini memiliki peralatan produksi yang lengkap. Semua tungku peleburan kami adalah tungku frekuensi menengah, termasuk 2 set tungku volume 2 ton, 3 set tungku volume 1,5 ton. Kami memiliki proses pengecoran pasir gelas air, satu set lengkap peralatan pengecoran busa hilang. Dan kami memiliki satu set lengkap peralatan permesinan untuk memenuhi kemampuan pemrosesan produk.
Insinyur dan teknisi menggunakan AutoCAD\SolidWorks dan perangkat lunak grafis lainnya untuk merancang produk dan merancang rencana proses, untuk menguji validasi rencana proses melalui teknologi simulasi pemadatan. Analisis spektral dan pengujian non-destruktif digunakan untuk memastikan kualitas produk.
Pemodelan Desain Komputer
Membentuk bentuk
Cetakan Hilang
Peleburan
Penuangan
Pengujian Material
Detektif cacat
Permesinan
Paket untuk pengiriman
Sistem mutu
Perusahaan telah menetapkan sistem manajemen mutu yang sempurna, organisasi yang wajar, dan pembagian tanggung jawab yang jelas. Departemen mutu secara independen melaksanakan tugas manajemen mutu dan perusahaan telah lulus sertifikasi sistem manajemen mutu ISO9000.
Perusahaan mengadopsi metode manajemen mutu yang sistematis, ilmiah, dan ketat serta memanfaatkan peralatan canggih untuk mengawasi mutu produk perusahaan.
Peralatan uji mutu perusahaan kami:
✔ Instrumen kekerasan
✔ Defektoskop gelombang ultrasonik
✔ Penganalisis spektrum
✔ Penganalisis struktur etalografi
Hari ini seorang pelanggan dari Asia datang mengunjungi pabrik. Rekan kerja kami mengajak mereka ke pabrik kami. Mereka merasa bahwa lingkungan bengkel kami rel...
Produksi tahan aus perusahaan kami selalu terkenal di industri semen global dengan kualitas dan kinerja yang baik, dan memiliki hubungan kerja sama dengan kelom...
Pada tahun 2008, manajer pembelian grup semen terkenal Mesir, Cemex, menghubungi tenaga penjual perdagangan luar negeri kami, Maisie, melalui saluran khusus, da...
Mereka terutama mempelajari tentang pelat rahang, pelat pelindung samping, pelat toggle, poros eksentrik, dan aksesori lain yang terkait dengan penghancur rahan...
Pada tahun 2023, sebuah pabrik semen di Qatar memesan satu set palu penghancur batu kapur dari pabrik kami. Materialnya adalah baja mangan tinggi yang dilapisi ...
Kasus Aplikasi Rol Penggiling Komposit Logam Keramik/ Pelapis Meja.1.Karakteristik kinerja pelapis rol/meja penggilingan vertikal komposit logam keramik yang di...